I wrote a comment on Paul Krugman's post from earlier today that starts out:
As a physicist, I've never quite understood the "limits to growth" arguments -- I believe the major mistake my brethren are making is thinking of an economic system as an engine (fuel goes in, goods and services come out) rather than as a computational/information processing system.
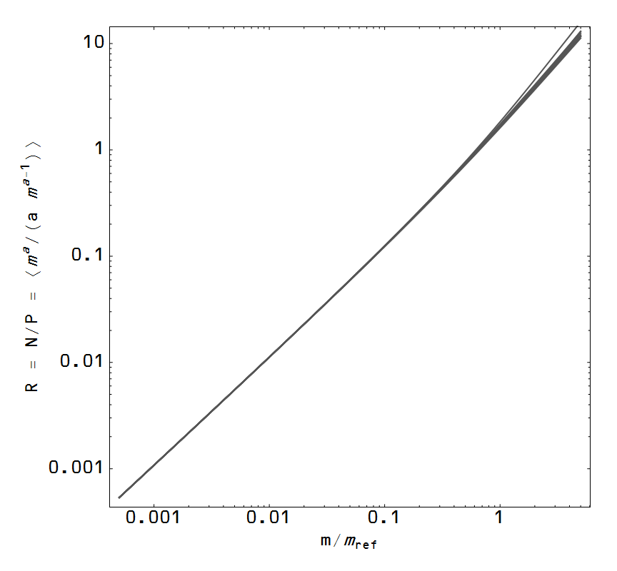
I'd like to flesh this out a bit. For all the posts on secular stagnation (demand side version)/Great Stagnation (supply side version) -- a good place to start is here -- I have no strong beliefs about how much stuff can be moved around by money (paraphrasing Simon Amstell's definition of money). The bending of the curves of the price level P and nominal GDP versus the currency base are all nominal things. That is to say, they are all defined in terms of a unit of money we invented. It is unlikely that physics places some fundamental limits on some definition we wrote down [1]. "Real" GDP is supposedly the actual measure of economic activity, but that depends on the particular relationship between NGDP and P, but still depends on the information processing system of the market (it's measured in e.g. 2010 dollars -- units we also invented). For example, here are some simulations of a thousand random markets and the expected values of the price level P, NGDP = N and RGDP = R:
Economic growth is not more/bigger stuff (we basically have the same amount of stuff on Earth as we did before money happened), but more information being processed.
An interesting way of thinking about this is that although e.g. a writer typing a paragraph on a laptop is doing approximately the same amount of "real work" as he or she did 20 years ago, the number of instructions per second the laptop processes during the time it takes to write a paragraph has increased exponentially. That increase has almost nothing to do with the "real work" done by the writing, and the market is essentially that software churning in the background. There is really no limit to the number of instructions that can be processed in the course of writing a paragraph. [Ok, there are limits, but they are not meaningful limits.]
Another way of putting it is that saying there are limits to economic growth based on fundamental laws of physics (or whatever) is like saying there are limits to how many tasks humans can tell other humans what to do.
Money, and therefore the economy, is just a way for everyone of us to tell people to do stuff.
[1] If the economy is an entropy production process, then there are limits to how much stuff can be moved around by money, but they are not particularly relevant limits. Most of the entropy production on earth is in the water cycle. A tiny fraction of the planet's entropy production is done by all of life on Earth. We are nowhere near this and won't be for a long, long time -- and at that point we can start taking over the water cycle's job and have a few more eons before we start to run into problems. I'll do the order of magnitude calculation and post it here in an update.
This is just a fancy way of saying energy consumption is not the relevant factor, but rather free energy consumption (available entropy).
UPDATE 10/8/2014: The calculation ...
Based on this measure (comment) of the number of states in the economic system in the US the amount of energy that would need to be supplied to change the entropy of the US economy from 2013 to 2014 (at 290 K) comes out to be about 6 x 10^-17 Joules or about 400 eV, or about the energy equivalent of 1 red photon per day.
Now our conversion factor from information to energy is not as good as Nature's kB = 1.38 x 10^-23 J/K -- in fact, given the US energy consumption of ~100 quadrillion BTUs, I'd estimate kE ~ 2.5 x 10^13 J/K, or off by a factor of 10^36 from the fundamental limit (kB). That leaves a lot of room for improvement!
Now if kE doesn't change, you could make an argument that limits to energy consumption (and conservation) are limits to growth. However, in 1960, kE ~ 100 x 10^13, or about a factor of 40 higher (based on ~ 50 quadrillion BTU energy consumption). Assuming we could get another factor of 40, the nominal economy could grow by about 2.5 times and use the same amount of energy.
UPDATE 10/8/2014: The calculation ...
Based on this measure (comment) of the number of states in the economic system in the US the amount of energy that would need to be supplied to change the entropy of the US economy from 2013 to 2014 (at 290 K) comes out to be about 6 x 10^-17 Joules or about 400 eV, or about the energy equivalent of 1 red photon per day.
Now our conversion factor from information to energy is not as good as Nature's kB = 1.38 x 10^-23 J/K -- in fact, given the US energy consumption of ~100 quadrillion BTUs, I'd estimate kE ~ 2.5 x 10^13 J/K, or off by a factor of 10^36 from the fundamental limit (kB). That leaves a lot of room for improvement!
Now if kE doesn't change, you could make an argument that limits to energy consumption (and conservation) are limits to growth. However, in 1960, kE ~ 100 x 10^13, or about a factor of 40 higher (based on ~ 50 quadrillion BTU energy consumption). Assuming we could get another factor of 40, the nominal economy could grow by about 2.5 times and use the same amount of energy.
%2Bbasic%2B1.png)
%2Bbasic%2B2.png)
%2Bbasic%2B3.png)
No comments:
Post a Comment
Comments are welcome. Please see the Moderation and comment policy.
Also, try to avoid the use of dollar signs as they interfere with my setup of mathjax. I left it set up that way because I think this is funny for an economics blog. You can use € or £ instead.
Note: Only a member of this blog may post a comment.