An RLC circuit is a simple electric circuit with a resistor, inductor and capacitor in it -- with resistance R, inductance L and capacitance C, respectively. It's one of the simplest circuits that displays non-trivial behavior.
You can derive an equation for the behavior by using Kirchhoff's laws (conservation of the stocks and flows of electrons) and the properties of the circuit elements. Wikipedia does a fine job.
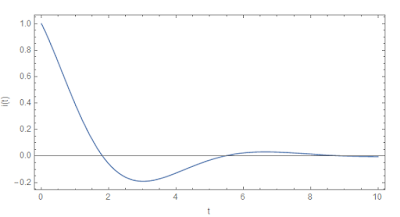
You arrive at a solution for the current as a function of time that looks generically like this (not the most general solution, but a solution):
i(t) = A e^{\left( -\alpha + \sqrt{\alpha^{2} - \omega^{2}} \right) t}
$$
with $\alpha = R/2L$ and $\omega = 1/\sqrt{L C}$. If you fill in some numbers for these parameters, you can get all kinds of behavior:
As you can tell from that diagram, the Kirchhoff conservation laws don't in any way nail down the behavior of the circuit. The values you choose for R, L and C do. You could have a slowly decaying current or a quickly oscillating one. It depends on R, L and C.
Now you may wonder why I am talking about this on an economics blog. Well, Cullen Roche implicitly asked a question:
Although [stock flow consistent models are] widely used in the Fed and on Wall Street it hasn’t made much impact on more mainstream academic economic modeling techniques for reasons I don’t fully know.
The reason is that the content of stock flow consistent modeling is identical to Kirchhoff's laws. Currents are flows of electrons (flows of money); voltages are stocks of electrons (stocks of money).
Krichhoff's laws do not in any way nail down the behavior of an RLC circuit.
SFC models do not nail down the behavior of the economy.
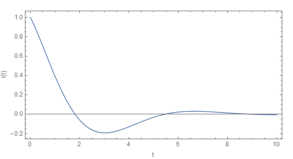
If you asked what the impact of some policy was and I gave you the graph above, you'd probably never ask again.
What SFC models do in order to hide the fact that anything could result from an SFC model is effectively assume R = L = C = 1, which gives you this:
I'm sure to get objections to this. There might even be legitimate objections. But I ask of any would-be objector:
How is accounting for money different from accounting for electrons?
Before saying this circuit model is in continuous time, note that there are circuits with clock cycles -- in particular the device you are currently reading this post with.
I can't for the life of me think of any objection, and I showed exactly this problem with a SFC model from Godley and Lavoie:
But to answer Cullen's implicit question -- as the two Mathematica notebooks above show, SFC models don't specify the behavior of an economy without assuming R = L = C = 1 ... that is to say Γ = 1.
Update:
Nick Rowe is generally better than me at these things.
Update:
Nick Rowe is generally better than me at these things.




In the case of SIM, it's more like just an RL circuit (C replaced with a short), if we stick with the same series circuit that they show there in Wikipedia (Figure 1) with a voltage source (v), and we want to solve for the current (i). With the government spending rate (g') analogous to voltage, and a switch open until time t=0 when it's closed. Then the total cash (h) would be analogous to current i. And R/L would be (in terms of SIM parameters α1, α2, θ, and sample period Ts = 1 "period"):
ReplyDeleteR/L = -a = -log(1-θ∙α2/(1-α1∙(1-θ)))/Ts
And
L = α2/(a∙(1 - (1-α1∙(1-θ))/θ))
Thus
R = -α2/(1 - (1-α1∙(1-θ))/θ)
So
di/dt = -(R/L)∙i + (1/L)∙v
Would be
dh/dt = a∙h + b∙g'
with a = -R/L and b = 1/L, with time constant (Tc)
Tc = -1/a = L/R
Discretizing this for any sample period T such that:
H[n] = h(t=n∙T), in dollars
G[n] = g'(t=n∙T), in dollars per Ts (the original sample period)
And with g'(t) restricted to scaled step functions (potentially changing levels at each sample time) we have:
H[n+1] = A∙H[n] + B∙G[n+1]
With
A = exp(a∙T)
B = (A-1)∙b/a
When T = Ts this gives:
A = 1-θ∙α2/(1-α1∙(1-θ))
B = 1-θ/(1-α1∙(1-θ))
--------------
In term's of G&L's default parameters (α1=0.6, α2=0.4, θ=0.2, Ts=1 period where 1 period = 1 second) We have the following (from above):
R = 0.25 ohms
L = 1.496521 henrys
I probably got the stock mixed up with the flow, but no matter: it can be done solving for dv/dt or with an RC circuit instead of RL circuit, etc. But the way I have it:
Deletevolts correspond to dollars/period
amperes correspond to dollars
seconds correspond to periods
It works out because G&L's T is a linear combination of H and G (as are their Y, YD and C).
Exactly. You can rewrite the system SIM as A.x + b = 0, plus one dynamic equation coupling two components of x.
DeleteAnd yes, you're right; an RL (or RC) circuit is a better analog.
DeleteYou may have to make your own 1.5 henry 80 amp inductor. I don't think they have those at Radio Shack. You'll need to use no smaller than 3 gauge wire which gives you 0.65 ohms/km... so you may not need the resistor (depending on how many km you use). ;)
DeleteJason, you might get a kick out of this: follow this link to an online circuit model, and then close the switch by clicking on it. The three plots across the bottom are (left to right), Y, T and H, modeled as currents in the system. G is modeled as the voltage. The explanation is here.
DeleteThis one is better. I adjusted the time step and speed to make sense.
DeleteThat is pretty cool!
Delete?
ReplyDeleteYes, if there are no behavioural equations, an SFC model is under-determined. That is why that they are added, so that they get N equations with N unknowns that can be solved. Godley & Lavoie emphasize that point repeatedly.
Nope.
DeleteYou can rewrite the behavioral equation and accounting identities as a general linear transformation on the model variables.
This has nothing to do with dynamics, only the end state. In the last graph, the behavioral equations determine the steady state.
In the RLC circuit, we have a behavioral equation -- that the system will decay to zero if R > 0.
"You can rewrite the behavioral equation and accounting identities as a general linear transformation on the model variables."
DeleteAre you sure those aren't going to be ratios of polynomials? I did it the other way around and found that H[n+1],Y[n+1],T[n+1],YD[n+1] and C[n+1] are all linear combinations of H[n] and G[n+1] with the linear coefficients ratios of polynomials in α1, α2 and θ.
Tom, sometimes when you interject in a thread it makes it harder to stay focused on the main point.
DeleteThere is an overall scale freedom (duh, A.x + b = 0), so you can write everything in terms of ratios of total output e.g. G/Y, C/Y, etc.
But the main point is that the behavioral equations only define the final steady state, not the rate of approach to it.
Look at the last two pictures. A different behavioral equation would transform the relative levels.
The discrete-time dynamics are pinned down by the behavioural laws; the dynamics determine steady state (solution as t goes to infinity). (I discussed this on my latest blog post.)
DeleteSince the model is discrete time, the model equations can only pin down the dynamics in discrete time.
If you want to create a continuous time model, that is your projection of analogies onto a mathematical model. It has nothing to do with the actual system, where there are no continuous time variables observed. Of course, you have to add stuff to make it into a continuous time model, since the original equations refer to the only time axis in the system - discrete time.
If you wanted the model to also simulate heat flow in a beam, you would also need to add partial differential equations to it. However, since this is supposed to be a model of an economic system, that is a deficiency most of us can live with.
This has nothing to do with discretization. Resistors, inductors and capacitors all have resistance, inductance and capacitance in a discrete time model as well.
DeleteIf you are familiar with the heat equation (since you mentioned it), then let me restate the issue:
SFC models are the equivalent of setting the thermal diffusivity equal to 1 by fiat.
Thermal diffusivity can be 1 regardless of whether you have discrete time or continuous time. That's why discretization is irrelevant.
Let me couch your argument in a way that I feel sure that you will disagree with. But I am doing it to try to understand what you are getting at.
ReplyDeleteCertain equations that everyone agrees hold are insufficient to describe the behavior of a system. Therefore models of the system that do not include those equations are better than those that do.
Here is a counterargument. Models that do not include those equations have extra degrees of freedom which allow the fallacy of composition.
I edited this to make sense to me:
DeleteCertain equations that everyone agrees hold (vL + vR + vC = 0) are sufficient to describe the behavior of a system given additional assumptions (R = L = C = 1).
Models that do not include those assumptions have extra degrees of freedom which allow the model to fit the real world because the world doesn't necessarily obey your assumptions (R, L and C may not be all 1).
One way to think about it is that the model SIM of G&L makes the world out to be one way and one way only. Like all radioactive isotopes having the same halflife.
Do we know that all economies adjust to shocks at equal speed? No. Why assume that?
Jason: "Do we know that all economies adjust to shocks at equal speed? No. Why assume that?"
DeleteThanks, Jason. I think that I now have a better handle on your disagreement with the SFC people. I think that what they call accounting identities they regard as always true, and if there is any time lag involved, it is not the time for the economy to adjust, but the time for communication to occur, for example, the time it takes to clear a check. You, I think, regard them as not always true, but only true, if at all, after some economic process has taken place, not just communication.
Now, given your claim that the violation of the accounting identities by other models allows those models to fit the real world, and their claim that the violation of those identities causes them not to fit the real world, there should be some empirical tests of these claims.
There is a catch, OC, in that such tests may not be possible if you mean something different by the identities. Then you are simply talking past each other.
"Nick Rowe is generally better than me at these things."
ReplyDeleteJason
He may, generally, be better at these things, as you say. This time, however, he is clearly not at his best.
The main thing I got from that is that he seems mightily pissed off at something or someone.
Just sayin'
B.L. Zebub
This concisely says what I say with an elaborate physics analogy:
DeleteVelocity reconciles flows of monetary expenditures (€/time) and stocks of money (€).
But velocity is not just an accounting relationship between flows and stocks. I can choose the velocity of circulation of the money I hold. I can choose to spend it very quickly after I receive it, or I can choose to spend it very slowly.
Basically SFC assumes velocity = 1.
Simple.
I assume you are talking about the specific SFC model in Godley Lavoie? Nick Edmonds has a nice blog that takes SFC modeling to DSGE assumptions. You should take a look at that.
DeleteHere is the way I think about SFC modeling. Take the "expansionary austerity" discussion that was going on a few years ago. SFC modeling would tell you straightway that cutting government deficit will mean by accounting identity that some other sector has to be running a financial deficit, which in turn by SFC would mean increasing debt at a time when they were all trying to deleverage. You had endless debates about austerity. Krugman happens to have come to the right conclusion--despite a bad model. In fact, this what he said in 2003,
"For the time being, there is a third alternative: borrow the difference between what we insist on spending and what we're willing to collect in taxes. That works as long as lenders believe that someday, somehow, we're going to get our fiscal act together. But this can't go on indefinitely. Eventually -- I think within a decade, though not everyone agrees -- the bond market will tell us that we have to make a choice.
In short, everything is going according to plan.
For the looming fiscal crisis doesn't represent a defeat for the leaders of the tax-cut crusade or a miscalculation on their part."
If that isn't a spectacular failure of prediction, I don't know what is a failure.
Modeling velocity without taking into account balance sheets makes no sense.
Srini, you write:
Delete"Nick Edmonds has a nice blog that takes SFC modeling to DSGE assumptions."
Is there a particular post you had in mind there?
Tom, I think it is this one:
Deletehttp://monetaryreflections.blogspot.com/2015/06/sfc-dsge-hybrid.html
Srini,
You said:
SFC modeling would tell you straightway that cutting government deficit will mean by accounting identity that some other sector has to be running a financial deficit ...
You don't need SFC for this. E.g. here is Paul Krugman:
http://krugman.blogs.nytimes.com/2009/07/15/deficits-saved-the-world/
In equilibrium the private surplus equals the government deficit ...
You just need "stocks" (i.e. not "flows") to understand that.
Nick's DSGE model contains the same issue ... his equation 4:
Bht = Bht-1 [ 1+ Rt ( 1 - τt ) ] + ( gt - τt . yt ) . pt - ???( Ht - Ht-1 )
The ??? should be some coefficient that effectively determines velocity (per Nick Rowe above). It's assumed to be 1.
If you look at Nick Edmonds' graphs, you'll see that it takes 20 quarters (or whatever) to reach the steady state. All economies respond with the same speed? If you do a 10% boost to NGDP from fiscal policy, inflation will jump and take 20 quarters to return to normal in Japan, the US, Ethiopia, Malaysia and China? That's what ??? ≡ 1 says.
Government surplus is a flow not a stock. And what does equilibrium have to do with an identity?
DeleteAlso, what Krugman/Delong used to write that the US was dependent on foreigners to fund our deficit and they were worried about rising interest rates and falling dollar in the runup to 2008. They could not not have been more wrong. Precisely because they believe in the nonsensical ISLM model that saving is needed to "fund" investment.
I see Nick Edmond's work as showing various possibilities. You can fiddle around with the adjustment parameter if you like and get different adjustment dynamics. What it makes sure is that you don't make stupid assumptions like expansionary austerity and then debate it for 500 years because your framework is not even consistent.
Thanks Jason.
DeleteJason: "Basically SFC assumes velocity = 1"
DeleteDoes Lavoie agree? I don't think that he is an SFC proponent, but does Romanchuk agree?
I think that the Krugman quote gets at the difference between stock-flow consistent modeling and the mainstream. Let me give a fuller quote from Krugman. Just before he has shown a diagram with lines representing the government deficit as a function of the GDP and the private surplus as a function of the GDP, which intersect at the GDP. He then states:
Delete"In equilibrium the private surplus equals the government deficit (not strictly true for any one country if you add in international capital flows, but think of this as a picture for the world economy)."
Note two things. First, he eliminated international capital flows by considering the world economy. Second, he qualified his statement by saying, "In equilibrium". That qualifier is not needed because with no international capital flows the equality of government deficit and private surplus is an identity. The qualifier suggests that the equality is a special case, not an identity. In addition, the previous diagram is misleading, because it allows for the two to be unequal.
What is the velocity of money in the simple model in Godley and Lavoie? By definition, we have
DeleteV = Y/M ,
which in SIM is
V = Y/H
From Table 3.4 on p. 69 we get these figures
Period 2
V = 38.5/12.3 = 3.13
Period 3
V = 47.9/22.7 = 2.11
And in the Great Bye and Bye
V = 100/80 = 1.25
:)
It's PY/M.
DeleteBut assuming price level equal 1, that's still constant velocity in the steady state. Take price level equal to 1.25. Then velocity equals 1.
The issue isn't the specific value, but that it's constant.
Is there any concept of price in SIM? In G&L as a whole? It sounds like they assume P=1 always (from Bill's comment), at least for SIM. That seems like the bizarre part to me. That's also the impression I get from Romanchuk's SIM related post and his follow up. I'll go read the book. Hopefully Chapter 3 is good enough: I'm too slow a reader to fit 600 pages in my reading schedule... I could better spend that time making Dunning-Kruger type comments!
DeleteBTW, I'm always on the look out for sleep inducing youtube material, and the Wikipedia article on SFC models had a link to maybe the best one yet: Marc Lavoie himself explaining them. I woke up to see this bit here, which I especially liked (which led to the 2nd paragraph of my later comment here).
This comment has been removed by the author.
Delete... even that link to Lavoie's talk is a little long before he gets to the good part (to be read in a French Canadian accent):
Delete"As you can see, even within this range we can get almost... you know, we can get [laughs] almost anything...
...it's a little bit disconcerting to see [laughs] that you can get a really wide range of results."
Ah, slide 25 addresses prices (I must have slept through that part). From the accompanying slide deck:
Delete"In post-Keynesian economics, markets clear either because quantities supplied are assumed to adjust to demand within the period or because of buffers. The price mechanism in our models only plays a clearing role for stock market equities."
What we have is
DeleteMV = PQ = Y
So
V = PQ/M = Y/M
:)
Jason: "The issue isn't the specific value, but that it's constant."
DeleteWell, it's only constant in the Great Bye and Bye. I disagree about the Great Bye and Bye, too, but the Great Bye and Bye is a feature of most macroeconomics, isn't it? Keynes excepted, OC: "In the long run we're all dead." ;)
The reason velocity isn't constant is due to artificially setting G = 20 in the first period and everything else equal zero. In that period, velocity is undefined.
DeleteI see G&L also have gone and changed Y to mean nominal output.
However, from G&L:
"It should be pointed out that all the complications that arise as a result of price inflation, for instance the fact that the value of inventories must be adjusted to take into account changes in the price level of these inventories, have been assumed away. In other words, product prices are deemed to remain constant. Unless we make this assumption we shall have to face up, at far too early a stage, to various questions concerning the valuation of capital, both fixed and working, as well as price index problems. These
complications will be dealt with starting with Chapter 8 [well after the SIM]."
So since P is assumed to be constant, Y is effectively real output.
Since they've defined velocity = 1 and price level = 1, there's really no way to make sense of the equation of exchange. Somehow, as you point out, the stock of money changes relative to output. And there's no inflation.
I hadn't realized how much of a complete mess this is.
Jason: "I hadn't realized how much of a complete mess this is."
DeleteWell, you have been critiquing a simplified pedagogical model for a toy economy. ;)
As G&L say, "Very strong simplifying assumptions will have to be made initially and the reader is asked to suspend disbelief until more realistic systems are introduced." (p. 57) ;)
DeleteTom, thanks for the link to Lavoie. :)
DeleteBill, you say:
Deletesimplified pedagogical model for a toy economy.
As G&L say, "Very strong simplifying assumptions will have to be made initially and the reader is asked to suspend disbelief until more realistic systems are introduced."
This would be fine if they mentioned the issue as one of the problems that make it just a toy. But they don't. They mention the constant price level. But this issue continues through the less simplified economies and non-toy models.
I only showed in in SIM because it is easiest to show there -- not because it doesn't exist in the more complex models.
Imagine a physicist talking about projectile motion, and saying yes, it's a simplified model -- but never mentions air resistance. Air resistance is defined to be zero in the model. And then he goes on to build a really complex model that still neglects air resistance.
You call the physicist out, and then you have a bunch of people jumping on you saying that air resistance doesn't exist for a variety of reasons that make no sense. You'd be saying it's a simple model, so it doesn't have air resistance. But the complex models don't have air resistance either. In fact, the model is defined such that air resistance has to be zero.
There is no excuse. The reason is political -- the money multiplier in Post Keynesian models is zero so that fiscal policy is the only tool of demand management (which ironically works because government debt is money, but let's ignore that for now). End of story.
But math doesn't care about politics. And it allows for a nonzero money multiplier.
You know the people who say that the fiscal multiplier must be zero because of Ricardian equivalence? These SFC models say the money multiplier must be zero because of accounting.
It's maddening.
Well, Jason, I am certainly not going to argue about an approach that I do not understand. I do understand the term, stock/flow consistency, and I do know that a number of mainstream macroeconomists are unconcerned with that consistency. From reading the text of G&L, I gather that they look at the interaction between stocks and flows, something that seems foreign to marginalism, but interaction between stocks and flows is in accord with what I know about the Kelly criterion and Bernoulli's moral value of money.
DeleteAs a reader, I have to say that you have not presented your argument clearly enough for me to understand. And the problem does not lie with the math. Perhaps that is because G&L are not clear, I don't know, and I am not interested enough in their approach to try to master it.
As for a constant price level, yes, SIM is a pure labor economy with constant wages per hour of work. But Chapter 9 covers "A Model with Private Bank Money, Inventories and **Inflation**" (emphasis mine).
I am not sure what you mean my the money multiplier. In a fractional reserve banking system, a bank is allowed to create some multiple of their reserves by lending. (If they happen to create more than that, they can borrow reserves. If they can't borrow enough reserves, they are taken over.) Some economics texts treat the money multiplier as though the banks do in fact create that much money, but that is not necessarily the case. The multiplier sets a limit to how much money they can create. OC, that multiplier is never zero, so I guess you do not mean that.
Now, there is a Keynesian multiplier in SIM, but I don't know whether that is what you have in mind. Anyway, it operates within each time period on government spending. The authors assume that the reader is familiar with it from basic macroeconomics. They state: "The government injection has a multiple effect on income. This is the well-known Keynesian multiplier process, to be found in all elementary macroeconomics textbooks." (p. 69).
The text also mentions a foreign trade multiplier, but I doubt if that is what you have in mind.
Anyway, a search for "multiplier" found a number of instances, including the three mentioned above, as well as "multiplier process" and "multiplier effects". So I don't know what multiplier you mean and why it is not something that they address. Anyway, the Ricardian equivalence argument is that government spending is saved against future taxes, and does not circulate. That is quite different from the Keynesian multiplier, which is present even in SIM.
As I said, I am not interested enough in their approach to quibble about interpretation. I just wanted to try to explain why I have not been able to square what you say with what they wrote.
Maybe I haven't explained it well enough. To me, it seems that the problem is that I've explained it in too many ways that people dwell on a specific example. Forget the multiplier and the discrete space. Forget everything. Just look at the output of SIM for the example G&L give. Here's a link to two pictures:
Deletehttps://twitter.com/infotranecon/status/715398403874693120
Go back and forth between these two pictures. The only difference is Γ = 0.5 and Γ = 1.0 in the equation:
ΔH = Γ (G - T)
Γ only changes the rate of approach to the steady state.
There is no explanation of why we can do one and not the other -- other than saying Γ = 1 identically. Which is an assumption about the rate of approach. G&L assume Γ = 1 but never even mention the possibility that Γ < 1 or Γ > 1.
And this happens in all of the models.
"You know the people who say that the fiscal multiplier must be zero because of Ricardian equivalence?"
DeleteI found this from David Andolfatto. "The people" you refer to, would you say that includes Lucas or not?
Jason: "Go back and forth between these two pictures. The only difference is Γ = 0.5 and Γ = 1.0 in the equation:
Delete"ΔH = Γ (G - T)
"Γ only changes the rate of approach to the steady state."
Yes, I got that long ago. So far my reaction is a big so what?
Jason: "There is no explanation of why we can do one and not the other -- other than saying Γ = 1 identically. Which is an assumption about the rate of approach. G&L assume Γ = 1 but never even mention the possibility that Γ < 1 or Γ > 1."
G&L operationalize the equation,
∆H = G − T
such that it holds in every time period. There may be implications about the rate of approach to a steady state, but that has nothing to do with their definitions of H, G, and T.
Previously you indicated that Γ is a money multiplier. However, there are no private banks in the SIM economy, so the standard meaning of that term does not apply. You also said that it is a kind of velocity multiplier, which you think is absent from SIM, so that V = 1. However, SIM does have a velocity multiplier, a Keynesian multiplier, and in their example V is always greater than 1. You have not spelled out an operational definition of Γ.
Jason: "And this happens in all of the models."
Their more advanced models do have private banks and loans and, hence, private money. Any money multiplier would show up in changes to loans, ΔL, and deposits, ΔM. All their models have a Keynesian multiplier, which shows up in *Y.
Jason,
DeleteI don't really want to get involved in this discussion, but as my model has been mentioned here, I will make a few comments.
The setting of ??? to 1 is not some choice I made. It is what happens in any DSGE model that contains more than one monetary asset. If you could show me a single DSGE model where they use a different value, I'd be genuinely interested to see it. This is also, of course, what happens in the national accounts of every country.
The speed of adjustment in that model will depend on the parameters beta and epsilon, so it is not always the same if ??? = 1. But much more fundamentally, this is a very simple model. It strips out many things that we know are important in determining differences between countries and leaves us with the simplest behaviour possible. It will therefore tend to show similar patterns regardless of the parameters. That is after all the whole point of the exercise.
In the case of SIM, if we set the initial sample period $T_{s} = 1$ "period" (as G&L do) and use the subscript "ss" to denote the steady state, and define the steady state gains as:
ReplyDelete$K_{H} \equiv H_{ss}/G_{ss}$
$K_{Y} \equiv Y_{ss}/G_{ss}$
$K_{T} \equiv T_{ss}/G_{ss}$
$K_{Y_{D}} \equiv Y_{Dss}/G_{ss}$
$K_{C} \equiv C_{ss}/G_{ss}$
Then we find that $K_{T} = 1$, $K_{Y} = 1/\theta$ and
$$(0)\:K_{Y_{D}} = K_{C} = (1-\theta)/\theta$$
Without loss of generality, if we select desired values for $K_{Y}$, $K_{H}$, and the system time constant $T_{c}$ (and thus $L/R = T_{c}$ in our analog computer) we can uniquely determine $\alpha_{1}$, $\alpha_{2}$, and $\theta$ as follows:
$$(1)\:\theta = \frac{1}{K_{Y}}$$
$$(2)\:\alpha_{1} = \frac{K_{H}(e^{-\frac{1}{T_{c}}} - 1) + 1 - \theta}{(K_{H}(e^{-\frac{1}{T_{c}}} - 1) + 1)(1 - \theta)}$$
$$(3)\:\alpha_{2} = \frac{1 - \alpha_{1}(1 - \theta) - \theta}{K_{H}\theta}$$
Letting (0) determine $K_{Y_{D}}$ and $K_{C}$ afterwards. Of course it's trivial to replace (1) with (0) and instead let $K_{Y_{D}} = K_{C}$ determine $\theta$ and then use (1) to determine $K_{Y}$ afterwards.
Thus $\alpha_{1}$, $\alpha_{2}$, and $\theta$ uniquely determine both the time constant ($T_{c}$) in terms of "periods" and the steady state (in terms of dollars and dollars/period) of SIM. I show the algebra here.
Note that I added the ability to set $\alpha_{1}$, $\alpha_{2}$, and $\theta$ through entering your desired values for $K_{Y}$, $T_{c}$, and $K_{H}$ to the spreadsheet in SIM6. The new input green colored cells are under the Results Table. You can still write directly into the old green cells, but you'll need to reload the page to get the control back for the new green cells. The old sample period change mechanism still works. You'll note that not all combinations of $K_{Y}$, $T_{c}$, and $K_{H}$ work very well: in particular some values of $T_{c}$ can cause $\alpha_{1}$ and $\alpha_{2}$ to go negative or to exceed 1 if you don't also change $K_{Y}$. You'll also note that the result doesn't necessarily look like the result of changing the sample period (Ts) and ignoring the new time column in the output: that's because changing Ts also changes the amounts of G, Y, C, etc, to match the new period. Only the H curve is exactly the same, since it's not a rate (or a rate turned into a quantity to match the sample period). You'll note that in either case $\gamma = 1$ always (you have use the slider to move to the right to see that).
DeleteThat should be $\Gamma = 1$ always.
Delete"Basically SFC assumes velocity = 1"
ReplyDeleteThis seems to disagree: http://mulestable.net/file/ramanan-20100615T083857-gsl2drg.pdf
Nah, that just does the thing Ramanan seems to think you can do: change alpha1 and alpha2 to set the (inverse) "velocity" alpha3 = f(alpha1, alpha2). And to some degree you can, because alpha3 affects the steady state (see Tom Brown above). However, there are restrictions on the values of alpha1 and alpha2, so you'd need to violate those restrictions in order to get any value of the velocity.
DeletePlus, it's not exactly correct (see Tom's links above). You can approximate a system with $V \neq 1$ by changing the behavior of agents, but it only holds for small deviations from $V = 1$.
I don't think that Ramanan read the text recently, because you can't reset alpha1 and alpha2 to get intermediate values. The equation with Y* is only correct at the end of each period, after a short term equilibrium is reached. You can't just alter their values and interpolate.
DeleteBill, what page(s) are you referring to?
DeleteBill, I was talking about a global change to the input values of alpha1 and alpha2, not between each time step. But maybe I've misunderstood you.
DeleteTom,
Delete"Solving for Y, we obtain the equilibrium value of Y **at the end of period 2:**
Y∗ = G/(1 − α1 · (1 − θ))" (p. 70)
Emphasis mine. :)
Jason, I thought that Ramanan was talking about continuous time, which means interpolation. :)
DeleteBill,
DeleteContinuous time does not mean interpolation; it means the continuous limit.
Jason,
DeleteYou don't think that the limit at infinity is the same for the discrete model?
Besides, you address the problem of interpolation in "More on stock-flow models". I thought that that was aimed at what Ramanan was saying about adjusting the alphas for shorter time intervals. The SIM model does not specify intermediate values for Y, only the result after a short term equilibrium is reached.
DeleteI never discuss interpolation. Interpolation is a numerical procedure to figure out new points:
Deletehttps://en.wikipedia.org/wiki/Interpolation
What I was talking about was based on calculus:
https://en.wikipedia.org/wiki/Fundamental_theorem_of_calculus
Jason,
DeleteIn your diagram in that post, you draw a blue line between (H(t-1),t-1) and (H(t),t). That is what I meant by interpolation.
G&L do not assume such a line. From the text on pp. 68-70 it sounds like the government spends money at the beginning of each period and collects taxes during the period, so that initially H increases instantaneously by G and then decreases by taxation over the time period until the short term equilibrium has been reached, so that by the end of the period it has increased by G - T. They give no indication of what H will be at any intermediate point, but since the only change is by taxation, it must decline by a monotonic decreasing function. It seems clear that that is how the model works in the second time period, and, since they say nothing different for other time periods, by implicature that's how it works in each of the later time periods.
Bill,
DeleteI wasn't talking about interpolation in that graph. I was showing different assumptions for the higher order derivatives specified by the end points. The blue line represents a second (and higher) derivative of zero. The different lines also show different possibilities of the slope of the line going into the endpoints. The blue line assumes they're the same. Those slopes happen at the endpoints -- the lines are just there to help intuition.
It does not matter if G&L do not assume such a line. In fact, it is their lack of consideration for such lines that turns into a lack of consideration for the different possible values of the derivative going into the endpoints.
This in turn makes them make an assumption about Γ in
ΔH = Γ (G - T)
Assumption of Γ = 1 is the assumption of the blue line. Other red lines represent different assumptions about Γ, even Γ being a function of time Γ = Γ(t).
Saying they only consider the endpoints is belied by the fact that they draw a graph and talk about the limit as time goes to infinity. They are not obviously not talking about a space with the trivial topology. They are talking about a discrete space embedded in a differentiable manifold. Otherwise the idea of a limit is nonsense and all the points are basically next to each other.
They also later show models that have business cycle-like behavior. The observed behavior happens in the real world with a real topology (pun intended), not in a discrete space with the trivial topology.
I don't think you quite grasp what I am talking about if you think it has something to do with interpolation or discretization. It has to do with the condition that specifies the relationship between two time periods making an assumption that G&L never mention. It doesn't matter if they are part of a continuum or not. They are sneaking in the post Keynesian political desire for a zero money multiplier through an assumption -- and they don't tell us it is an assumption. I'm not sure they know it is an assumption.
It's like Scott Sumner sneaking in the assumption that expansionary monetary policy using NGDP targeting will ameliorate recessions -- it does so because he defines the stance of monetary policy and recessions by NGDP.
Jason, when you refer to a "money multiplier" assumed to be zero do you mean the same as Mishkin (in his textbook), or this Wikipedia article:
Deletehttps://en.wikipedia.org/wiki/Money_multiplier
I should have said "irrelevant" instead of "zero".
DeleteAh, ok. But do you mean it in the sense of the 1st line of that Wikipedia article:
Delete"In monetary economics, a money multiplier is one of various closely related ratios of commercial bank money to central bank money under a fractional-reserve banking system."
... or something similar? I'm asking, because I could imagine there being other kinds of definitions.
M2 = m × MB (or whatever).
DeleteAs I read through the comments, I get the impression that there is not agreement on the limits we are trying to reach in SIM.
DeleteFirst, in SIM, in each discrete period Y is expanded to the theoretical limit FOR THAT PERIOD .
Second, in SIM, each replication is a step towards the ultimate expansion. We all realize that ultimate expansion of an infinite series is never attained. We always stop at a practical "close enough" solution.
I think we can calibrate SIM to the real world by adjusting the four rate terms (Government spending is actually a rate [per year]. It seems fixed because SIM uses it as a starting point.)
So I think, with my eyes still wide open.
Hi Roger,
DeleteThis has nothing to do with discretization or limits per se. Here is the key thing to understand -- it uses the exact same finite model as G&L SIM, except it uses the equation:
ΔH = Γ (G - T)
with Γ = 1.0 (as in SIM) and Γ = 0.5 (which according to SFC modeling is right out ... but is mathematically allowed as it does nothing but change the rate of approach to the steady state).
https://twitter.com/infotranecon/status/715398403874693120
Flip back and forth between the two pictures and try to come up with a reason for why one can exist, but the other can't.
1. If you can come up with a reason (besides an assumption), hooray! SFC models don't contain implicit assumptions.
2. If you can't, then SFC analysis contains an implicit assumption about the rate of approach to the steady state for no reason whatsoever.
However, if you arrive at some conclusion other than 2, that conclusion is incorrect.
Hi Jason,
DeleteIn SIM, G is a defined starting point. I would call it an assumption.
In SIM, theta is defined, another assumption.
In SIM, T is defined as T = Y*theta. I think of T as being a result.
In SIM, ΔH = G-T where H is wealth. Wealth is used as a sink for the remainder of G that is not returned to government as tax.
If we reduced ΔH by writing ΔH = Γ (G - T), I am not sure what we would be saying. ΔH = Γ*ΔH makes no sense.
Hmmmmm.
When I say that SIM expands to the theoretical limit for each time period, I base this on the equations I developed in the comments found in Brian Romanchuk's blog at
http://www.bondeconomics.com/2016/03/techniques-for-finding-sfc-model.html#comment-form
[My comment on Mar.29, 12:47AM]
Tom Brown previously came to similar equations in a much more rigorous fashion, using a different starting point. (Tom, I hope I am characterizing this correctly.)
If we reduced ΔH by writing ΔH = Γ (G - T), I am not sure what we would be saying. ΔH = Γ*ΔH makes no sense.
DeleteΔH = Γ*ΔH ???
That's not the equation. It's
ΔH = Γ (G - T)
Changing Γ does nothing besides change the rate of approach to the steady state (see pictures). The equation with Γ = 1 is from G&L so is perfectly rigorous.
Why can't Γ be something else besides 1?
• G - T is the change in "base money" in one time period
• ΔH is the change in money stock that fuels consumption
Why do these have to be identical? Sure, they could be. But they don't have to be. And that is the issue.
Γ = 1 is the statement that H is base money. Γ > 1 is the statement that H is e.g. some money multiplier times base money.
Just because G&L call it high powered money doesn't make it so. It is if they assume Γ = 1, but there is no reason we have to have Γ = 1.
"It doesn't make sense" isn't a reason.
Somehow you have to explain why only one of the two pictures at this link make sense:
https://twitter.com/infotranecon/status/715398403874693120
As yet, no one has ever even referenced them. What do you think of these two pictures? Why can one exist and the other cannot?
Why is there one fundamental rate of adjustment to the steady state that is hidden in the equations?
"• G - T is the change in "base money" in one time period"
Delete"• ΔH is the change in money stock that fuels consumption"
SIM fully expands it's own definition of "base money" in each time period.
For SIM, the initial base to expand is G. Government would get this money by borrowing from itself. This would indeed be "hot money". Of course the money is good; it comes from government.
In SIM, each period is a partial expansion of a much larger ultimate possible expansion. Because we have only a partial expansion, we also have only a partial expansion of base money leaving a remainder of base money for future expansion. The remainder is G-T = ΔH.
ΔH will fuel consumption in a future time period.
On another question "Why is there one fundamental rate of adjustment to the steady state that is hidden in the equations?", I think there are actually two fundamental rates of adjustment hidden in the equations. One rate is the tax rate, the second is the wealth rate which acts as a period tax. The two come together in this fashion:
Tr + (1-Tr)*Rr = 1-α1(1-θ) = X
where my terms are on the left and Tom Brown's on the right. The single rate you mention is X.
So, returning to the two charts on Twitter (nice job of posting charts!), G-T = ΔH is a result (remainder) for each time period. "ΔH = Γ (G - T)" must be referring to something quite different from the equations SIM displays in the Excel spreadsheet.
In physics (in natural units), the Coulomb potential is:
Delete$$
V(r) = - \frac{\alpha}{r}
$$
The equations make sense for any value of $\alpha$ (energy and momentum are conserved).
In SIM, the equation ΔH = G - T is like saying
$$
V(r) = - \frac{1}{r}
$$
i.e. assuming $\alpha = 1$ (in natural units). Changing
ΔH = G - T
to
ΔH = Γ (G - T)
does nothing to the stock flow analysis (except change the rate of transition to the steady state). It simply changes the "strength" of money like how changing $\alpha$ changes the "strength" of the electromagnetic force.
Γ is independent of the other coefficients in the model.
And yes, it is something different than SIM if Γ $\neq$ 1. But that's the issue. G&L make it out to be that you can't change Γ because they want to say government debt is identically high powered money. But as they have coupled a flow to a change in stock, there is a degree of freedom left over.
The real world never leaves out an available degree of freedom without a reason. G&L give no reason to leave out Γ. Ergo, Γ should be in the model.
Γ = 1 represents a choice to say "high powered money" is identically equal to "government debt".
But no one knows what "money" is in economics.
Yes, I think I follow your logic. However, I think that in V(r) = alpha/r, alpha has already been defined as you write it. Alpha is the combination of number of charges and dimension relating terms.
DeleteI think the same thing is true when we write ΔH = G - T.
So if we want to write
ΔH = Γ (G - T)
we should instead write
Γ ΔH = Γ (G - T)
Then we are alerting the reader that high powered money has been translated into high powered wealth.
"But no one knows what "money" is in economics." Isn't that the truth!
In SIM, the assumption is that money is measurable objects that endure so long as wealth is present. In my SIM model, wealth disappears if government ceases to spend but continues to tax.
However, I think that in V(r) = alpha/r, alpha has already been defined as you write it. Alpha is the combination of number of charges and dimension relating terms.
DeleteNo, $\alpha$ has been measured. It is allowed to be different for any theory. It is in fact different for a different theory: QCD.
Any gauge theory can have a potential of that form. And $\alpha$ has the same value in all systems of units. It is dimensionless and equal to 1/137 for QED (depending on the energy, at high energy it can be closer to 1/120).
In a similar manner we should say
ΔH = Γ (G - T)
because Γ is allowed to be anything by the theory. Then we should measure Γ. But we should not a priori make a choice we do not have to make, whether that is saying $\alpha$ = 1 or Γ = 1.
Roger, if you look at the expressions here in the post and work out the algebra you'll find that Γ affects things in the following way (comparing to my SIM expressions):
DeleteA = 1 - Γα2θ/X
B = Γ(1 - θ/X)
You'll recall my original expressions were:
A0 = 1 - α2θ/X
B0 = 1 - θ/X
Which produced a steady state gain for H
Kh = B0/(1-A0) = (X-θ)/(α2θ) = B/(1-A)
So it's unchanged, however the time constant Tc went from
-1/log(A0) to -1/log(A)
so it did change. Also, the "measurement" equations remain unchanged for Y, T and C, and thus their steady state gains remain unchanged. The only measurement that changes is for YD. Previously (see my SIM7) it was:
YD0 = (α2(1-θ)/X)H + ((1-θ)/X)G
But with Γ it becomes:
YD = (α2(1-Γθ)/X)H + ((1 + X(Γ-1) - Γθ)/X)G
Set Γ=1 and you can see YD = YD0 (provided H and G are the same).
Also, substitute for the steady state H (call it Hss) which is the same with or without Γ=1:
Hss = Kh*Gss
Where Gss is the steady state value of G. (ss means steady state). You should find that the steady state gain for YD (call it Kyd) is:
Kyd = YDss/Gss = (1-θ)/θ = YD0ss/Gss
I.e. it's the same in the steady state as it was previously.
So, in summary, Γ =/= 1 means the expressions for A, B, and YD change. Because A changes, so does Tc which means the dynamics for H change. Because Y, T, YD and C have dynamics dependent on H, they'll change as well (YD both because its expression changes and H changes). However, none of the steady state values change.
Thanks Tom, I think I understand better now.
DeleteIf I am correct, Γ controls the step increments (and number of steps) without changing the final steady state convergence value.
Γ is a scaling factor.
"Thanks Tom, I think I understand better now."
DeleteYou do? Great! Now you can explain it to me. :D
Here's what I understand: Why Γ does not affect the steady state and why it changes the time constant.
Here's a fun exercise for you: introduce Γ into your spreadsheet, like I have in my comment above (which I think matches Jason, but you might want to double check). Instead of stimulating his system with a step (as I do in my spreadsheets), Jason has stimulated his with an impulse (G = 20 for just one period), and then he accumulates (calculates a running summation) the results for each variable (G,H,Y,T,YD,C). These are equivalent in terms of final outputs, and the underlying model is the same (except for Γ and the accumulation operation at the end of course). So if you replicate Jason's expressions and stimulate it with G = a step, don't do the final accumulation, or you'll get the wrong answer!
Here's a fun exercise: after you put Γ in your spreadsheet, go back to this balance sheet and see if each of the rows and columns still sum to zero at every sample period (not just in the steady state). That's probably equivalent to checking to see if all these expressions are satisfied in every sample period.
I have not done this. If you do it, please let me know what your results are.
after you put Γ in your spreadsheet, go back to this balance sheet and see if each of the rows and columns still sum to zero at every sample period
DeleteTom, they won't unless you take ΔH → (1/Γ)ΔH because that balance sheet defines the equation ΔH = G - T in the third column.
That's why I said G&L sneak in the assumption Γ = 1 by calling it "accounting" when in fact it is no such thing. When you couple a stock to a flow, you get a velocity per Nick Rowe (as I link to above). Sure, velocity can be 1 -- but it doesn't have to be.
The reason Γ doesn't affect the steady state is that we must have ΔH = 0 in the steady state (otherwise H would change, contradicting the steady state assumption). Therefore G - T must be zero (because Γ $\neq$ 0), therefore Γ doesn't matter in the steady state because Γ (G - T) = 0.
That should give a hint about the meaning of the equation ΔH = G - T. It doesn't matter in the steady state at all. So it can't be doing anything important in the model that would still be necessary in the steady state. E.g. it can't define "money" because you need money for the steady state economy to work too. It has to define something dynamic.
But it's also the only equation that defines anything about money. H-1 is an input to consumption, but that's only because ΔH = YD - C -- and that is just a couple identities away from ΔH = G - T, namely Y ≡ YD + T ≡ C + G.
This comment has been removed by the author.
DeleteJason, what is your mental picture of what H is? This is mine:
DeleteThe government is like a fancy ATM machine that contains both a printer and a shredder. The firms produce 20 dollars worth of batteries, paper and ink for it to keep running every period and the firms put those items in the "inbox", and every period the ATM responds to this by printing up 20 dollars in paper cash and shoots it out into its "outbox" in exchange. The firms do not leave money in the outbox, they use all of it to pay their employees (households). There's one other "inbox" and that's for paying taxes: you put the cash (that this same ATM previously printed) in and it just shreds it. There are no banks or deposits in this world (so no M1 or M2 or MZM)... there's just this cash from this government ATM playing the role of money, and inside it keeps a running total of the net amount it's printed so far, i.e. (total printed - total shredded) and that total is H. In steady state it prints 20 dollars each period and shreds exactly 20 dollars as well. So at any one point in time the ATM knows exactly how much cash is out circulating in the economy. It has no idea how many times it changes hands (its velocity) between households and firms over any one period, but it knows the total amount.
So how does it know how much tax to collect each period? Well that's the rub. If ALL transactions had to take place at just one time per period, each household being allowed exactly one purchase from the firms, and this was somehow monitored by the ATM, then I could see how it would know.
Also, all the firms are non-profits and they don't trade with each other. They simply accept payment for their products (from the government ATM and the households) and they pay wages to households.
Now if there were banks in the model, then this ATM would not know (necessarily) about the deposits they created. It wouldn't necessarily know what the "money multiplier" was in that case.
Anyway, that's my mental image of the world modeled by SIM, and I suspect that maybe some other readers have a similar kind of mental image. It's difficult to see what exactly Γ is in that world in concrete terms, or perhaps what your mental image of H is.
This comment has been removed by the author.
Delete... I think I already covered this, but just for emphasis: at any one point in time, steady state, or not steady state, if you went to each household in this SIM world and took an inventory of all the ATM cash each had stored in their house (firms are non-profit, so they don't store any), that total would exactly match the ATM's running total of (total cash printed - total cash shredded). Since there are no banks, bank deposits, Bitcoin, foreign currencies or any other cash substitutes in the SIM world we can stop there with our inventory.
DeleteWith the default SIM parameters (and with or without Γ), that total reaches a steady state of 80 dollars and never changes after that, which means that although (total cash printed) and (total cash shredded) continue to each climb by 20 dollars each period, their difference stays fixed in steady state at 80 dollars.
I can imagine a more complex world "created" by a fancier SFC model in which banks create deposits (for example) by using them to purchase things (e.g. loans, office furniture, etc), and in that world the instantaneous inventory of net government ATM cash printed <= the instantaneous inventory of everything that counts as money (say for tax purposes) owned by households. And these banks perhaps need to consider how much government ATM cash exists, since they must exchange deposits for this cash (in a 1:1 ratio) on demand. The government ATM is under no such constraint (a point Nick Rowe always brings up). But that wouldn't be the SIM world.
Tom, I think I would add one more observation.
DeleteAll of the firms and employees are very honest and follow the rules. The rule they must follow is "when you receive the money you earned, send x% to the ATM." This is the tax rule that they follow.
Tom,
DeleteI think that is the picture G&L want you to have in your head. I decided to have a think about this for awhile, and here's my "interpretation" of the model equations.
G spends 20 in the economy. It 'borrows' the money for this from households by setting up a 401(k) for them, filling it with government bonds. This 401(k) is H.
Note that G - T is effectively 'saving' (S) because
G - T = Yd - C
G - T = Y - T - C = (C + T + S) - T - C = S
Now note that those are identities and we have
ΔH = G - T
ΔH = Yd - C
These equations mean, in G&L's version, government debt (spending minus taxes) is the asset in everyone's 401(k) (disposable income minus consumption).
This 401(k) produces a "wealth effect", and households consume an amount $\alpha_{2} H_{-1}$ (i.e. their 401(k) value from the previous period). They do not spend their 401(k), though. This is critically important. Equation (3.7) in G&L does not make the stock of government debt go down. It makes the rate at which the stock of debt increases go down because household consumption is output which is taxed at a rate $\theta$. Wealth effect spending produces output which increases tax revenue.
Where is money? No idea. But enough of it must be created for households to be able to spend their additional 'wealth effect' consumption. That is to say some amount of money must be created (somewhere) that is (in the simplest version) proportional to H.
Eventually, this wealth effect produces enough output that taxes collect enough of national income that no more debt is issued. After that point the wealth effect is constant and taxes are constant, so consumption is constant.
So what is Γ in this? It's the fraction of the value of the government bonds issued that go into everyone's 401(k). If Γ < 1, then only a fraction of the bonds go into household 401(k)s. If Γ > 1, then the value of the 401(k)'s is greater than the value of government bonds. If Γ = 1 (as in G&L), everyone's 401(k) is made up of government bonds.
In this explanation, maybe it is best to think of Γ as a Keynesian multiplier -- the value of everyone's 401(k) can go up by more than the amount of government deficit spending, or less.
But in a monetary economy, Γ changes the level of consumption supported by government issued money (= G - T), which is basically a multiplier. H is kind of like electronic reserves. It sits in banks and props up the lending that creates our deposits (M1). But it's never spent on anything itself. Only 'M1' = $\alpha_{2} H_{-1}$ is ever spent (but note: M1 is just proportional to H, it's not actually H).
I should have said "rate of change of consumption" rather than "level of consumption" in the last paragraph.
Delete"Where is money? No idea...................."
DeleteMy idea is that G&L spending is done at beginning of the period in amount specified by G + α2*H−1 . Money circulates during the period. Then, finally, G&L tells us where the money sits at period end.
Jason, thanks. That helps a lot! One question: in the real world, paper cash which has been purchased from the Fed currently shows up as a liability (debt) on the Fed's balance sheet. If we draw a line around the Fed+Treasury and call the combination "the government" and we now suppose the Treasury issues a bond which the Fed purchases, and the Treasury spends the proceeds (in the form of paper cash) in the private sector: that bond is a debt (liability) of Treasury and an asset of the the Fed, thus in (given my definition) cancelling out as a net debt or asset for "the government" as a whole. However, the paper cash itself held by the public is still a debt of "the government" and an asset of the private sector. In that sense the paper cash itself is a kind of physical "government" bond paying a 0% nominal interest rate. Now back to SIM: how would the 20 dollars of cash and the government bonds issued into households' 401ks show up on the SIM government's balance sheet? It seems like they are both liabilities of the SIM government. So that 20 dollars spent by the government (and held by households) would be recorded as 40 dollars of net government debt (if the SIM government did accounting in a similar way to the US Fed+Treasury "government"). I don't see an offsetting asset for the SIM government that would bring the total government debt back down to just 20 dollars. Unless by "G spends 20 in the economy" you mean the SIM government does that spending exchanging 20 dollars worth of SIM government bonds into the private sector's 401ks, and there is no other form of government money (e.g. paper cash) spent at all.
DeleteAlso, I know almost nothing about SFC models, I've really only investigated SIM, but offhand it seems to me that an SFC model could be constructed with some of the elements you mention above made explicit: e.g. government issued 401ks, government bonds, and filling in the blanks on what counts as money (perhaps bank deposits as well as cash (M0 and M1)), and exactly which entities can create it (perhaps explicitly modeled banks, for example, in addition to the government). Perhaps in such a model, something taking on the role of Γ could be explicitly added from the start as well.
Roger, re: honesty: yes, I was trying to address that by asking how the government ATM would know how much tax to collect. Of course instead of cash, it could be an all electronic system with all transactions processed on the government network, so it would know at all times exactly how much tax liability was generated from each household (and firms? do firms have tax liabilities in SIM?).
Also, in case anyone is interested, this site provides kind of an interesting interactive set of "macro balance sheets" you can experiment with:
Deletehttp://econviz.org/macroeconomic-balance-sheet-visualizer/
However, the paper cash itself held by the public is still a debt of "the government" and an asset of the private sector. In that sense the paper cash itself is a kind of physical "government" bond paying a 0% nominal interest rate.
DeleteThat would be true if government issued the fiat currency in this model, but it does not appear that it does. It issues 401(k)s that people treat as wealth they don't (net) consume. That is all the model says.
There's no real separation between "households" and "firms" -- there's just households and production. Imagine production is done by households (everyone farms and sells their particular food to each other). They issue scrip to pay for other's production (and allow others to buy their production). Imagine the scrip like tally marks on a tally stick ... like credit. You get some scrip when you sell your potatoes at the market and then use it buy some apples at the market. This is a liability (and an asset) of the households, not the government. It sums to zero.
You could do the same thing above with the issuers of scrip being called banks. Scrip is an asset of households and a liability for the banks (and net zero for the private economy).
Or you can say everyone barters for production. The value of what they barter is proportional to their 401(k).
Or you could say they actually spend their 401(k) on consumption they produce for each other -- re-labelling the account boxes -- leaving total 401(k) constant.
But all of those situations could be happening. Therefore H doesn't specify what money is -- H only specifies how much people consume beyond the fraction of their income they spend.
And in each of those situations, Γ just controls how the rate at which 401(k)s increase decreases. This changes the rate of production of scrip (or the rate of increase in barter). In the steady state, there is a constant supply of scrip or a constant amount of barter.
When I said:
DeleteOr you could say they actually spend their 401(k) on consumption they produce for each other -- re-labelling the account boxes -- leaving total 401(k) constant.
... that is what G&L want you to think. And it only makes sense if Γ = 1.
Another way to think about it is that Γ controls the rate of scrip production, or barter efficiency, bank openings, or something else.
DeleteIn SIM, the steady state should be the expected state of the economy, so agents should move it there immediately.
[I also tried Γ > 1, and if Γ = 10, you induce oscillatory behavior at the start -- which is interesting.]
Jason I know why you get oscillations... Making gamma too big pushed the pole to the negative real axis... The same problem I had with Ramanan's method for adjusting the sample period if I tried to make it too large. In fact you should get oscillations with any gamma > 6.5 because if you look at my expression for A above when gamma is present you'll see A < 0 in that case (with the other params set to defaults). You can interpret gamma as a multiplier on alpha2 for this purpose, and 6.5x the old sample period was the limit for not producing oscillations with Ramanan's alpha2 scaling method. In fact if you scale alpha2 by 6.5 exactly (with gamma) the pole is at zero, and the system has a time constant of 0. Set gamma > 13 and your pole moves outside the unit circle and the oscillations grow without bound. Set gamma = 13 and the pole is at -1, and the system is marginally stable... Oscillating at constant amplitude forever in response to an impulse, and producing an oscillating ramp in response to a step: i.e. it becomes an oscillating integrator, oscillating at maximum real frequency pi radians per sample.
Delete... and to complete my long winded "root locus" explanation (that probably nobody cares about) as Γ goes to 0, the pole (A in this case) moves towards 1, and the time constant -> inf, and the system approaches a perfect integrator. At Γ = 0, it would be a perfect integrator, except B = 0, so you can only integrate any initial value H (i.e. H stays constant at its initial value). And finally for Γ < 0, then B < 0 and A > 1 (i.e. the pole moves outside the unit circle), and you get unstable exponential growth again, but without the oscillations. Whew! =)
DeleteOf course, that was a root locus in the Z-plane, not the S-plane. (Jason, I know this is nothing new for you, but Roger has been interested in linear systems, so this is a great example of predicting a system's behavior based on frequency domain analysis).
DeleteOK, here goes my bid for most annoying comment of 2016: in your solution:
ReplyDelete$$i(t) = A e^{\left( -\alpha + \sqrt{\alpha^{2} - \omega^{2}} \right) t}$$
Of course that will produce an unwanted imaginary component whenever $\alpha^{2} < \omega^{2}$ (unless you include the conjugate solution term). Plus it misses the $t e^{-\alpha t}$ term of the critically damped solution when $\alpha^{2} = \omega^{2}$ and it misses the the other real-exponential mode when $\alpha^{2} > \omega^{2}$.
... of course I'm sure you're aware all that. But when I first looked at it I thought "Ah, he means take the real part of that" ... but that's not the whole story (Wikipedia does a good job covering the whole story, as you say).
DeleteThe imaginary component is what allows the oscillatory behavior.
DeleteSure, I know. But to get a strictly real output you need two complex poles: conjugates of each other. Unless you wrap it in a real() operator (which does the same thing).
Delete2cos(x) = e^(jx) + e^(-jx), or real(e^(jx)) = cos(x)
Where of course that's electrical engineering j = sqrt(-1), since we're doing RLC circuits. The Wiki article shows the second pole (which isn't always complex: sometimes it's just two real poles).
That's why I said:
Delete"You arrive at a solution for the current as a function of time that looks generically like this (not the most general solution, but a solution)"
just before that equation. What did you think that sentence meant?
Yes, I should have stuck w/ my 1st instinct: real part of single pole solution. Sorry for the confusion.
DeleteO/T: Near the end of one of Lavoie's talks, he referenced work by Felipe and McCombie regarding "neo-classical" production functions. I found Felipe's website. I took a look through the 1st couple of items listed there (2015 and 2014). You ever hear of this? Is there something to their complaints in your opinion?
ReplyDeleteThis is the same Cambridge capital controversy (aggregate production functions) stuff that seems to have not ever been put to rest for whatever reason.
DeleteIf either side of this argument resulted in good models that fit empirical data well, then there'd be little reason to harp on technical points.
"This model that doesn't really work has technical issues" is not my idea of a fun paper to read. But neither is the riposte "The technical issues about this model that doesn't really work are themselves flawed."
This is probably one of those arguments in economics that will continue indefinitely until empirically rejecting models starts to happen.
Thanks Jason. Prior to describing Felipe and McCombie's criticism of growth models, Lavoie described a related criticism he found by Anwar Shaikh. So I watched a couple of Shaikh's lectures/interviews. I was surprised to see that he studied under Gary Becker. He explained how Becker would demonstrate how he could derive many economic conclusions without resorting to the mainstream assumptions (he mentioned no need for utility maximization in particular, and also a paper from Becker from 1963). I had the idea he was referring to the irrational agents idea that you looked at from Becker. Here's the interview, starting right at the point where he mentions Becker (it's no more that a couple of minutes):
Deletehttps://youtu.be/lTDei-dAKW8?t=210
It's also interesting that he uses the term "framework" to describe what he tries to lay out in his book, but of course who knows if his idea of a framework is similar to your idea of one.
Also, in case you're interested, here's the part of Lavoie's lecture where he describes Shaikh's criticism of neo-classical growth models (there's a slide showing the idea):
Deletehttps://www.youtube.com/watch?v=KC1peSmglOg&feature=youtu.be&t=3609
Anwar did get back to me: he directed me to Chapter 3 of his book, available at a discount from Oxford press for $38.50 (if I use his attached coupon), and just $30 as an ebook from Amazon. :D
DeleteHe did also direct me to the "working papers" on his blog. And he said for his work it's sufficient to assume that any complex pattern of micro behavior gives a distribution of outcomes.
... shoot, I tested a dollar sign w/ a number after out on my own blog... but I guess because I used two of them here MathJax swooped in.
DeleteMy last (I hope) statement on SIM. I think that this discussion could use comments from someone like Lavoie, to clear up any ambiguities about the model and its toy economy.
ReplyDeleteG&L: “We have therefore decided to start by constructing and studying a hypothetical economy in which there is **no private money at all**. . . . This detour will enable the student to master the main principles inherent in fully coherent stock-flow macroeconomics, including the principles of portfolio behaviour within a simple but yet complete stock-flow framework. ****Very strong simplifying assumptions will have to be made initially and the reader is asked to suspend disbelief until more realistic systems are introduced****.” (p. 57, emphasis mine)
For pedagogical purposes, SIM is unrealistic, with no private money, only government money. Government money in the private economy is represented by H.
G&L: “Let us start with the simplest meaningful model that can be built – Model SIM, for simplest. The economy is closed to the outside world: there are neither exports nor imports, nor foreign capital flows. We postulate a monetary economy in which economic agents, beyond the institution of government, can be divided conceptually into their business activities on the one hand, selling services and paying out wages and, on the other, receiving income, consuming and accumulating assets when they act as households. All production is undertaken by providers of services, who have no capital equipment and no intermediate costs of production. Production of services is assumed to be **instantaneous**, so that inventories do not exist. . . . **There are no private banks, no firms and no profits whatsoever.** We are in a **pure labour economy**, à la Adam Smith, where production is carried out by labour alone.” (p. 58, emphasis mine)
With no profits, there are no profit sharing plans, and hence, no 401(k) accounts.
G&L: “The government buys services and pays for them with ****money, which consists of pieces of paper which it prints****. Money is made acceptable as a means of payment because there is a law which makes it legal tender, which means that creditors are legally obliged to accept money in settlement of debts. The government also levies taxes and ordains that these be paid in ****money****, which people therefore have to obtain by selling their services for it. In other words, ****all transactions occur in government money****, that is, ****banknotes issued by government****. This ****government money**** is the vehicle via which people receive income, settle their debts, pay their taxes, and ****store their wealth****.” (p. 58, emphasis mine)
Government spending, G, occurs with money that the government prints for that purpose. Government spending injects money into the private economy. Taxes, T, are paid with money that the government has already printed and spent into the private economy. Taxation extracts government money from the private economy. That is the operational meaning of the equation,
∆H = G − T
which holds for each interval of time.